av先锋在线|亚洲资源久久|天堂在线视频|心火电影未删减完整版免费中字,日本大尺度电影在线观看完整版,苹果电影未删减片段大尺度,日本在线免费观看

搜索信息

搜索貼子

搜索新聞

搜索店鋪

搜索商品

搜索團購

搜索新聞
國際職教大會
當前位置:職教網(wǎng) ☉ 國內新聞 ☉ 綜合資訊 ☉ 山東:2023年高考報名今日開始!

山東:2023年高考報名今日開始!

2022-11-09 11:42    來源:網(wǎng)絡轉載    作者:未知    閱讀:109次    

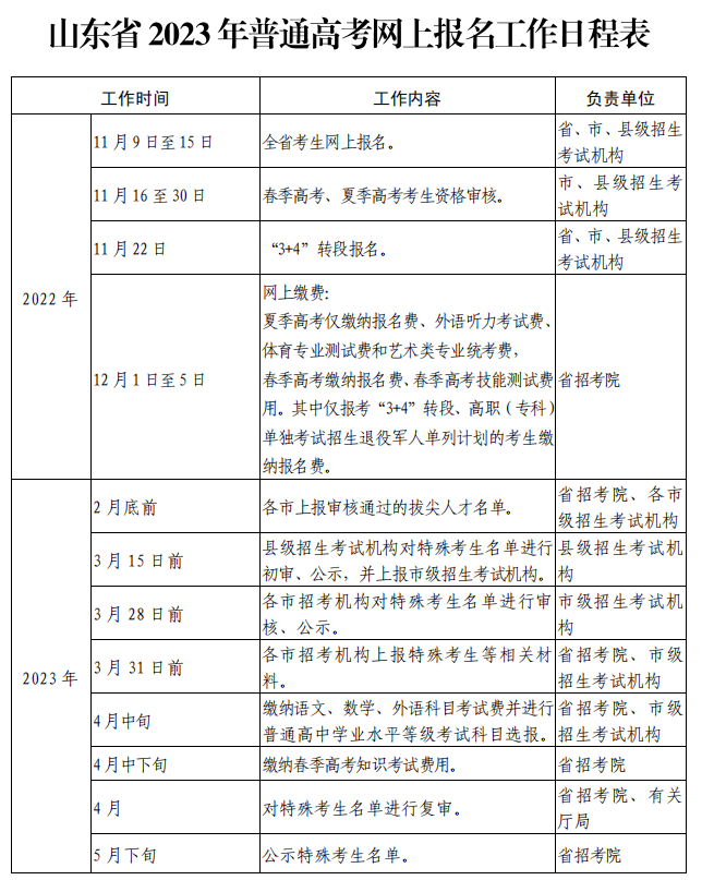
[導讀]山東省高考報名自今日(2022年11月9日)開始進行。2023年高考報名分為網(wǎng)上填報信息、網(wǎng)上資格審核、網(wǎng)上確認并繳費等3個階段。 (一)春季高考。 填報信息:2022年11月9日至15日(每天9:00—18:00)。報考“3+4”轉段考生及“3+4”轉段兼報春季高考考生的填報時間為2022年11月22日。 資格審核:2022年11月16日..

山東省高考報名自今日(2022年11月9日)開始進行。2023年高考報名分為網(wǎng)上填報信息、網(wǎng)上資格審核、網(wǎng)上確認并繳費等3個階段。


山東:2023年高考報名今日開始!


(一)春季高考。

填報信息:2022年11月9日至15日(每天9:00—18:00)。報考“3+4”轉段考生及“3+4”轉段兼報春季高考考生的填報時間為2022年11月22日。

 

資格審核:2022年11月16日至30日。

 

確認繳費:2022年12月1日至5日(每天9:00—18:00),繳納報名費、春季高考技能測試費用。2023年4月中下旬繳納春季高考知識考試費用,具體時間另行通知。

 

(二)夏季高考。

填報信息:2022年11月9日至15日(每天9:00—18:00)。

 

資格審核:2022年11月16日至30日。

 

確認繳費:2022年12月1日至5日(每天9:00—18:00),繳納報名費、外語聽力考試費、體育專業(yè)測試費和藝術類專業(yè)統(tǒng)考費,其他考試費在等級考試科目選報時一并繳納,時間另行通知。



來源:山東省教育招生考試院

本站客服
回到頂部